【这下真回不了国!贾跃亭成“老赖” 坐飞机受限】一直喊着下周回国的贾跃亭又摊上大事了!继乐视控股和乐视移动后,12月11日贾跃亭也被法院列入了老赖名单。
一直喊着下周回国的贾跃亭又摊上大事了!继乐视控股和乐视移动后,12月11日贾跃亭也被法院列入了老赖名单。
由于老赖在坐飞机等消费行为方面受到诸多限制,因此有网友调侃称:连飞机都坐不了,这回真回不了国了!
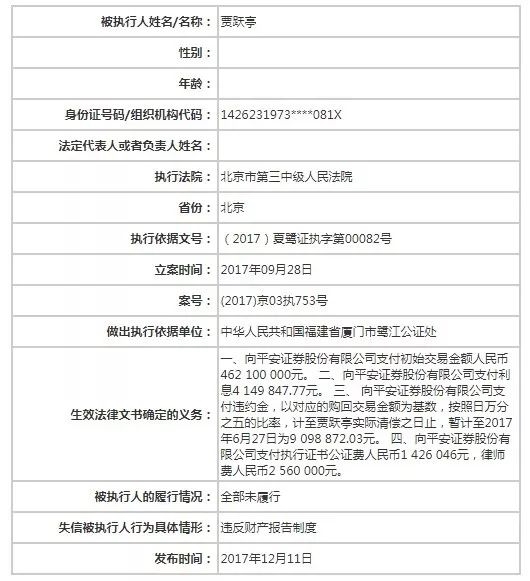
12月11日中国执行信息网公告显示,贾跃亭因违反财产报告制度,未全部履行生效法律文书确定的义务,已被北京市第三中级人民法院列入失信被执行人,也就是俗称的老赖。

公开被执行人信息显示,贾跃亭未履行生效法律文书确定的义务包括以下内容:
一、向平安证券股份有限公司支付初始交易金额人民币4.621亿元。
二、向平安证券股份有限公司支付利息414.9847万元。
三、向平安证券股份有限公司支付违约金,以对应的购回交易金额为基数,按照日万分之五的比率,计至贾跃亭实际清偿之日止,暂计至2017年6月27日为909.8872万元。
四、向平安证券股份有限公司支付执行证书公证费人民142.6万元,律师费人民币256万元。
以上款项合计4.79亿元,但贾跃亭全部未履行,因此贾跃亭被列为失信被执行人的具体情形为违反财产报告制度。
值得一提的是,平安证券是乐视网上市时的保荐机构。
失信被执行人即俗称的老赖,被列入失信被执行人将会带来许多不良后果,根据中国执行信息公开网上的信息,失信被执行人将在政府采购、招标投标、行政审批、政府扶持、融资信贷、市场准入、资质认定等方面受到信用惩戒。
实际上这不是贾跃亭首次和“老赖”沾上边。此前今年9月,乐视控股(北京)有限公司和乐视移动智能信息技术(北京)有限公司就已经被列入了失信被执行人名单。
其中,乐视控股(北京)有限公司所涉及的案件有两起,案号分别是,(2017)津02执409号和(2017)津02执325号,执行法院均为天津市第二中级人民法院,生效法律文书确定的义务为给付5008.7125万元和5716.4716万元,合计约1.07亿元。
乐视移动智能信息技术(北京)有限公司所涉及的案号为(2017)津02执325号,生效法律文书确定的义务为给付5716.4716万元,同样,乐视移动也全部未履行,且具体情形为有履行能力而拒不履行生效法律文书确定义务。
2016年,中共中央办公厅、国务院办公厅印发了《关于加快推进失信被执行人信用监督、警示和惩戒机制建设的意见》,加大了对失信被执行人的联合惩戒力度。
其中,在限制消费方面,失信被执行人及失信被执行人的法定代表人、主要负责人、实际控制人、影响债务履行的直接责任人员将在乘坐火车、飞机、住宿宾馆饭店、高消费旅游、子女就读高收费学校等方面受到限制。
有网友对此调侃称:连飞机都不能坐了,这次贾总是真心下周回不了国了!

自2016年11月乐视危机爆发以来,乐视系兵败如山倒,庞大的业务体系转眼间土崩瓦解。期间虽有孙宏斌以150亿巨资出手相救,也无法扭转危局。今年7月6日贾跃亭只身赴美,发文《我会尽责到底》,恳请大家给一些时间,他会把金融机构、供应商以及任何欠款全部还上。“贾跃亭何时回国?”从此成为媒体及公众关注的焦点。
贾跃亭绝地翻盘难
此前有媒体根据公开信息梳理。贾跃亭目前已经偿还了190亿元欠款(绝大部分还给了金融机构),目前还剩余200多亿。由于贾跃亭已被列入“失信执行人”名单,一旦回国,将被限制出境。因此,他回国的前提,是还清主要欠款,重新获得信用。
而贾跃亭目前唯一翻盘的希望在于法拉第融资并实现量产。此前有媒体报道称,贾跃亭通过律师团队与来自香港的投资机构签署协议,根据协议,法拉第未来将获得一笔超过10亿美元的投资。交易完成后,贾跃亭将推动FF生产基地尽快开工,以兑现他2019年上市销售的诺言。










